When processing work orders, the vendor will be able to adjust the flow of the order completion process by choosing which stages to omit and what kind of confirmation and approval is required for moving the service order between stages. It is possible to set up different flows for internal and external work orders.
Service Workflows
A work request is one made to an external vendor. These are the requests found under Assets > Service Requests after filtering by External.

Go to Administration > Service Workflows and use the tabs to select the desired workflow.

- Submission = Order created; cannot be turned off
- Request Approval = User with the proper approval permission must approve the order before it moves to fulfillment

- Sign Off = After the order is completed by the vendor (or vendor fulfillment is bypassed), the user can sign off on the work

By clicking on the step, it can be turned on or off which has added complexity. This is the case for any of the workflows mentioned later.

- Skip = Turn off the step
- Require = Turn on the step
- Require with User affirmation = A checkbox will appear that the user must click before clicking OK to move on to the next step
- Require with Password verification = The user must enter their login password before clicking OK to move on to the next step
- Custom Prompt: in addition to choosing one of the three required options, custom language will show when the user goes to move the order to the next step
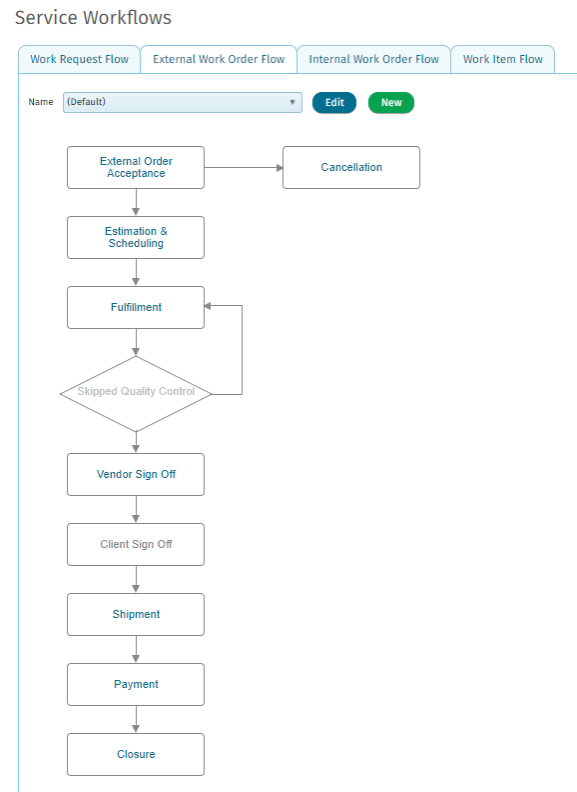
External Work Order Flow
If the portal has a client module, the external work order flow tab will be available in the service workflows. This is for any order that is being completed for a client under Service > Work Orders > Client Orders.

Here is the flow for External Flow:

- External Order Acceptance = It cannot be turned off; either the client submits the order or it is created for the client
- Estimation & Scheduling = The Schedule tab of the order is now available; no data can be entered until the order is moved to fulfillment

- Fulfillment = It cannot be turned off; when the data is taken; the required options seen in this step are for when the technician clicks the green Complete Order button to push the order to the next step

- Quality Control = User with the proper permission can now review the work and pass or fail it; if QC Fails, it is pushed back to Fulfillment.

- Vendor Sign Off = A second review step before the order is pushed to the client's portal

- Client Sign Off = Each client can decide to turn on or off this step in their portal under Service Workflows > Work Request Flow (this is the same as Sign Off in that flow); by default, it is off; this would stop the order from going to Complete

- Shipment and Payment refer to invoicing. Once the client is invoiced via the Billing tab of the order, payment can be marked. The order can also be marked as shipped.

- Closure = After Complete, another step to officially close out the order; documents can no longer be regenerated

Internal Work Order Flow
If the service is done internally, the internal flow tab will exist. These orders can be found under Assets > Service Requests and Service > Work Orders by filtering by Internal.
Here is the flow for an internal order:

- Submission = Order created; cannot be turned off
- Approval = User with the proper approval permission must approve the order before it moves to fulfillment

- Estimation & Scheduling = The Schedule tab of the order is now available; no data can be entered until the order is moved to fulfillment.

- Fulfillment = cannot be turned off; when the data is taken; the required options seen in this step are for when the technician clicks the green Complete Order button to push the order to the next step
- Quality Control = User with the proper permission can now review the work and pass or fail it; if QC Fails, it is pushed back to Fulfillment.

- Sign Off = a second review step before the order is complete; this is the same as the Client Sign Off in the external flow

- Closure = After Complete, another step to officially close out the order; documents can no longer be regenerated.

Work Item Flow
To learn more about work item flow, please visit this article: Work Item Flow.
Users can create multiple work order flows and link them to work contexts.

There will always be a default which is the flow that will be defaulted to if a custom flow is not selected upon creating an order. To add a new flow, click New:
- Name = the name that will show in the drop list when creating an order
- Active = click the checkbox to make it usable, otherwise to leave it in a draft state and deselect the box
- Priority = when the flows are set, certain conditions can be set for when they are available (explained in detail later in this article for work contexts). If the asset(s) on the order can potentially have multiple flows applied, one can be set as the priority or default above another. This is important since the workflows happen automatically when creating an order based on the asset, site, and client conditions.
- Work Context - Default is all. Contexts are explained in detail below.

Once the flow template is created, each step can be modified as needed.
Work Contexts
Vendors oftentimes need to have different workflows for different situations. For example, certain types of customers may or may not require the client sign-off step. Or maybe a QA step is not required for non-GMP assets. A combination of conditions for vendor, client, asset, or service can be called a "Context" and workflow rules can depend on these situations.
Work contexts can be modified by clicking Manage Work Contexts within the flow or by going to Administration > Configuration > Service Settings > Work Contexts tab. Click Add Context if you want workflows to be available in only certain cases.

Context dialog editor is used to Add/Edit/Delete WorkContext
- Rule IN means any of WorkItem in the ServiceOrder should have Value from Values.
- Rule NOT IN means all WorkItems in the ServiceOrder should not have Value from Values.

In the above example, the flow that is linked to the GMP Equipment context will only show as an option if the asset type is Val Product Sub-Type, the asset criticality is NOT VallCriticality, the service site is SiteRequest, and the asset pool is ValPool. A variety of combinations can be set. When ready, the context can be linked to the service workflow.